您当前的位置 : 东北网  >  东北网黑龙江  >  政务·政策  >  政务

黑龙江省卫计委制定公布政务服务事项清单

//heilongjiang.dbw.cn | 2018-09-11 10:26:04

订东北网彩信手机报,移动发KTDBW到10658333,联通发DBWY到1065566600,电信发DBWY到 10628999。
东北网手机版 3g.dbw.cn   搜索微信号dbwhlj关注东北网

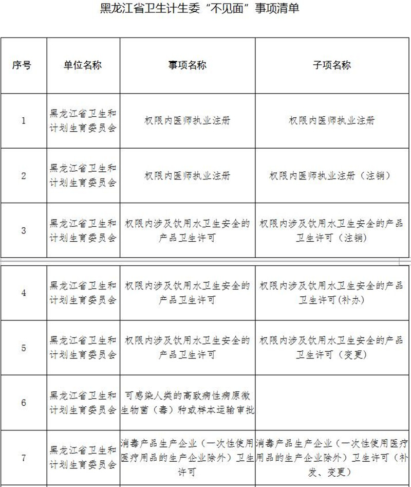
  东北网9月11日讯(记者 杜筱)为加快推进“最多跑一次”改革,按照省深化机关作风整顿领导小组要求,黑龙江省卫计委制定并公布“马上办、网上办、就近办、一次办、不见面”政务服务事项清单(第一批)。欢迎社会各界人士提出宝贵意见和建议,并对政务服务事项的运行和落实情况进行监督。

作者: 杜筱    来源: 东北网     频道主编: 李玥